高语组集体备课简讯
日期:2024-01-08 16:36:23 浏览量:277
高语组集体备课简讯
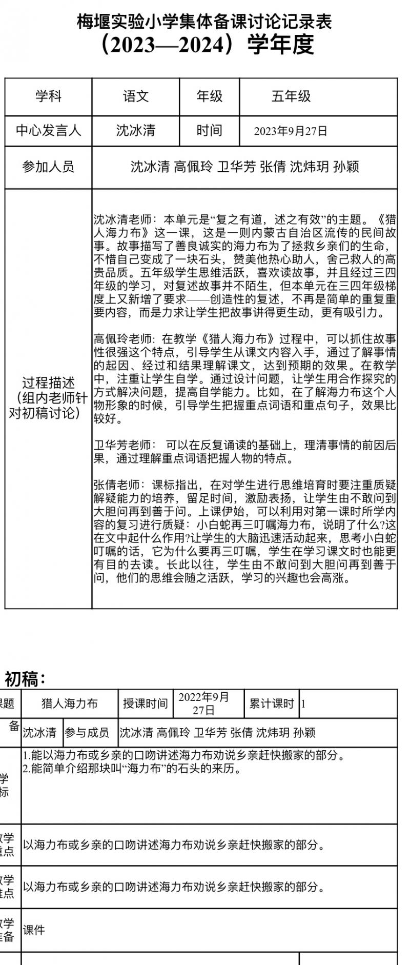
随着教育改革的不断深人,小学语文教学面临着新的挑战和机遇。为了提高教学质量,提升学生的学习效果,我校语文教研组开展了每月一次的集体备课活动。通过集体备课,教师们集思广益,整合教学资源,优化教学设计,使教学内容更加贴近学生实际,满足学生的学习需求。
集体备课为教师们提供了一个交流平台,让教师们可以共享教学资源、教学经验和教学方法,避免了教学资源的浪费,提高了教学效率。不同教师有不同的教学风格和教学特长,通过集体备课,教师可以相互学习、取长补短,提高自己的教学能力。集体备课有助于教师们共同探讨教学中遇到的问题,集思广益,制定出更有效的教学策略,从而提高教学质量。集体备课也有助于增强教师之间的合作意识,形成良好的团队合作氛围,促进教师共同成长。
![]()
![]()
![]()
![]()
- 上一篇:1月体育教研组活动简讯
- 下一篇:高语组——作业设计之小作设计